
南都讯 记者杨亮 不到一年时间内两度被行政处罚,珠海众联机动车检测有限公司近日再曝生态环境违法——珠海市生态环境局官网显示,该单位因部分车辆未进行OBD检查,存在出具虚假排放检验报告的行为收到“责令改正违法行为决定书”。
南都N视频记者查证,这是该公司过去一年来第三次在机动车安全及尾气排放检验检测中被查出存在生态环境违法行为,此前两次处罚涉及检测不符合规范要求、员工未取得资质认定要求的证书及为排放检测不合格的车辆出具环保检验合格报告等问题。
出具虚假排放检验报告
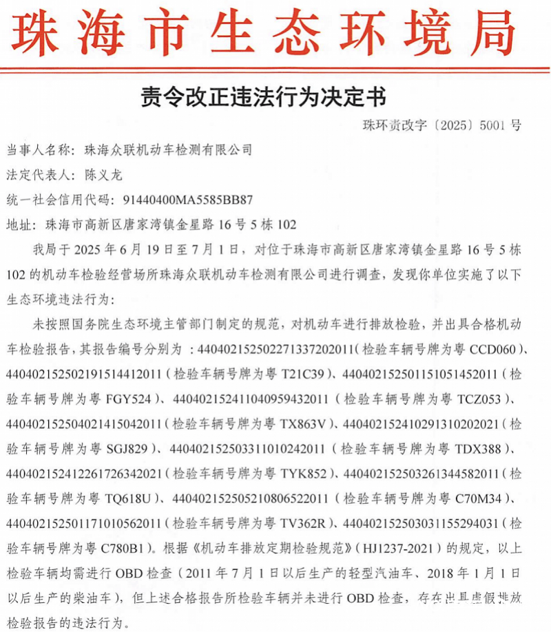
7月18日,珠海市生态环境局发布“责令改正违法行为决定书(珠环责改字〔2025〕5001号)”,指出该局于今年6月19日至7月1日,对珠海众联机动车检测有限公司进行调查,发现该企业未按照国务院生态环境主管部门制定的规范,对机动车进行排放检验,并出具合格机动车检验报告。
决定书显示,此次检查发现存在出具虚假排放检验报告的车辆有12台。根据《机动车排放定期检验规范》(HJ1237-2021)的规定,相关检验车辆均需进行OBD 检查(2011年7月1日以后生产的轻型汽油车、2018年1月1日以后生产的柴油车),但上述合格报告所检验车辆并未进行 OBD检查,存在出具虚假排放检验报告的违法行为。

珠海生态环境局表示,依据相关法律法规,“伪造机动车、非道路移动机械排放检验结果或者出具虚假排放检验报告的,由县级以上人民政府环境保护主管部门没收违法所得,并处十万元以上五十万元以下的罚款;情节严重的,由负责资质认定的部门取消其检验资格”。该局已责令珠海众联机动车检测有限公司在收到本决定书之日起立即停止未按照国务院生态环境主管部门制定的规范,对机动车进行排放检验,出具虚假排放检验报告的违法行为,并承担相应的法律责任。企业需在收到本决定书之日起五日内将改正情况书面报该局,由该局对其改正违法行为的情况进行监督。如企业不立即改正上述生态环境违法行为,该局将认定为新的环境违法行为,再次依法处理。
今年1月已两度被处罚
决定书显示,涉事企业位于珠海市高新区唐家湾镇金星路 16号5栋 102,法定代表人为陈义龙。南都N视频记者查询发现,这已是珠海众联机动车检测有限公司过去一年来第三度查出在从事机动车安全及尾气排放的检验检测过程中存在生态环境违法行为,珠海生态环境局曾于今年1月2日同时发布2份行政处罚决定书详细介绍了相关情况。
行政处罚决定书(珠环罚字[2025]1号)显示,珠海市生态环境局于2024年10月15日至11月27日期间对珠海众联机动车检测有限公司进行调查,发现该单位从事机动车安全及尾气排放的检验检测过程中,实施了包括“轻型柴油检测线未配备NO₂标准气体;轻型柴油检测线设备检测软件无NO₂检查功能;双怠速检测转速控制插管不规范;桂A·L279G双排气管小轿车检测时只采集一支排气管口”等在内的生态环境违法行为,并依据相关规定,对珠海众联机动车检测有限公司罚款人民币12500元。

同日发布的行政处罚决定书(珠环罚字[2025]2号)披露,珠海市生态环境局于2024年10月15日至12月9日期间对珠海众联机动车检测有限公司进行调查,发现该单位员工林*鑫、杨*清、黎*裕未取得资质认定要求的《机动车排气检测人员培训合格证书》。在2024年1月10日至2024年9月12日期间对粤S·2***5、粤T·A***9共2台柴油车辆进行排放检测时,车辆排放出现目视可见黑烟,珠海众联机动车检测有限公司仍出具合格的检验报告。为准确判断车辆尾气排放情况,2024年12月2日办案单位去函专业机构出具判定意见。2024年12月6日,珠海市机动车辆污染监控管理所出具复函,判定车牌号码为粤S·2***5、粤T·A***9的两台车辆排放检测不合格,而该单位仍为车牌号为粤S·2***5、粤T·A***9的2台车辆出具了机动车环保检验合格的报告。

上述决定书称,经调查,由该单位职员陈*新实施检测的粤S·2***5、粤T·A***9车辆均由个人单独完成检验检测,但在出具检验(测)报告中,外观检验的检测员为其他人员。
最终,珠海市生态环境局依据相关法律法规,作出“没收违法所得500元,罚款人民币12.5万元的行政处罚”。