
中新网北京6月23日电(记者 谢艺观)23日,全国工商联汽车经销商商会发文呼吁,汽车生产厂家优化返利政策缩短返利兑现账期。
全国工商联汽车经销商商会称,近期,部分汽车生产厂家做出缩短供应链账期至60天的承诺,此承诺如能兑现将极大地缓解供应链企业面临的资金压力,为推进汽车行业反对“内卷式”竞争迈出扎实一步。但同时也要关注到,汽车经销商作为汽车产业链的重要一环,同样面临汽车生产厂家返利兑现账期问题。
全国工商联汽车经销商商会表示,在当前市场情况下,汽车生产厂家对经销商承诺的返利能否及时兑现,对缓解经销商资金压力、改善经销商经营状况至关重要。同时,与其他供应链企业相比,经销商的返利不仅仅是兑现账期问题,还包括返利政策是否清晰、返利使用是否受限等商务政策问题,如只明确相应的兑现账期而不对不合理的商务政策进行调整,很难从根本上解决问题。
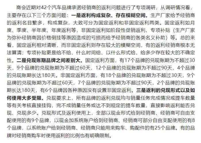
据介绍,商会近期对42个汽车品牌承诺经销商的返利问题进行了专项调研,从调研情况看,主要存在以下三个方面问题:一是返利构成复杂、存在模糊空间;二是兑现账期品牌之间差别大;三是返利的兑现形式以及如何使用大多受限。

截图自全国工商联汽车经销商商会公众号。
另从商会调研数据看,目前主销车型80%左右存在价格倒挂问题,倒挂金额普遍超过20%。这就意味着经销商如果不能及时拿到返利,将额外垫付大量资金。
为此,商会向各汽车生产厂家提出以下呼吁:一是设置明确清晰的返利政策。简化返利设置,明确返利标准,杜绝模糊返利。
二是缩短返利兑现账期。调研的汽车品牌中已有18个品牌的返利兑现账期达到了30天以内。鉴于返利对于经销商的重要意义,呼吁所有品牌都将返利兑现账期调整为不超过30天。
三是不再对返利兑现和返利使用设置过多限制条件。调研的汽车品牌中有9个品牌将返利以现金形式直接返给经销商,并且经销商可自由支配使用,呼吁所有品牌都将返利以现金形式返给经销商,并确保经销商可自由支配使用。同时,不要对返利兑现设置过于苛刻的考核条件。(完)