
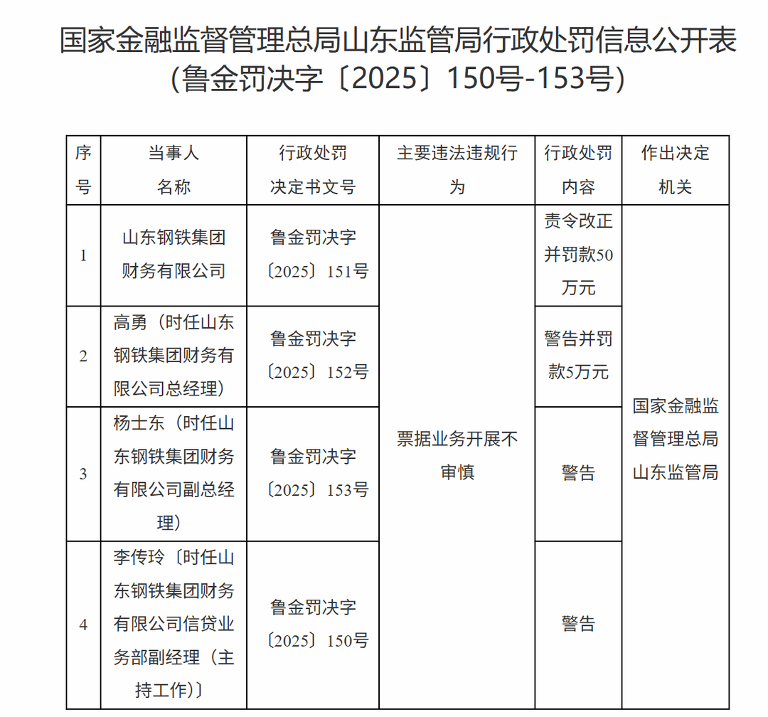
近日,山东钢铁集团财务有限公司(下称“山钢集团财务公司”)被国家金融监督管理总局山东监管局处以50万元罚款。
行政处罚决定信息公示表(鲁金罚决字〔2025〕150号-153号)显示,因票据业务开展不审慎,山钢集团财务公司被责令改正并罚款50万元,时任山钢集团财务公司总经理高勇被警告并罚款5万元,时任山钢集团财务公司副总经理杨士东被警告,时任山钢集团财务公司信贷业务部副经理(主持工作)李传玲被警告。

公开资料显示,山钢集团财务公司成立于2012年2月,位于济南高新区,注册资本30亿元,是山东钢铁集团的控股子公司,由山东钢铁集团、山钢股份有限公司、金岭矿业股份有限公司共同出资成立,持股比例分别为67.9825%、26.0175%、6%。公司主要业务包括吸收成员单位存款、办理成员单位贷款、办理成员单位票据贴现、从事同业拆借、办理成员单位票据承兑、办理成员单位产品买方信贷、从事固定收益类有价证券投资等。
财务数据显示,今年上半年山钢集团财务公司实现营业收入15551.76万元,同比下降10.34%;实现归母净利润3907.57万元,同比下降35.02%。截至今年6月30日,山钢集团财务公司总资产135.97亿元,净资产38.31亿元。